Next week, the tech world descends on Las Vegas for Google Cloud Next ‘26, and the air is thick with “AI transformation”. But for most engineering managers and directors, the reality isn’t a flashy keynote; it’s the frustrated Google Chat message asking, “Where is the updated PTO policy?” or “How do I configure this specific CI/CD pipeline?”

At Ekumen, we know the truth: Most companies documentation is buried, fragmented, and (let’s be honest) nobody reads it with the care it deserves. But everyone knows how to send a chat message. What if, instead of digging through a PDF graveyard, you could just ask your “AI buddy” right in the company’s chat and get a precise answer instantly? That’s why we built EKU.

The Problem: The “Search Bar of Doom”

Most companies suffer from Institutional Amnesia. Critical information is scattered across fragmented systems, and employees spend valuable hours “archaeologizing” documents instead of shipping code. Even when the info is right there, the “TL;DR” culture means vital details are missed.

While many try to solve this with basic RAG (Retrieval-Augmented Generation), those solutions are often monolithic, fragile, and a nightmare to deploy at scale. They don’t solve the engagement problem; they just add another search bar no one wants to use.

EKU: A Masterclass in Agentic Engineering

EKU is a demonstration of our capability. A functional development of how we leverage the Model Context Protocol (MCP), Vertex AI, and Google Cloud to turn that unread documentation into a living, breathing intelligence layer.

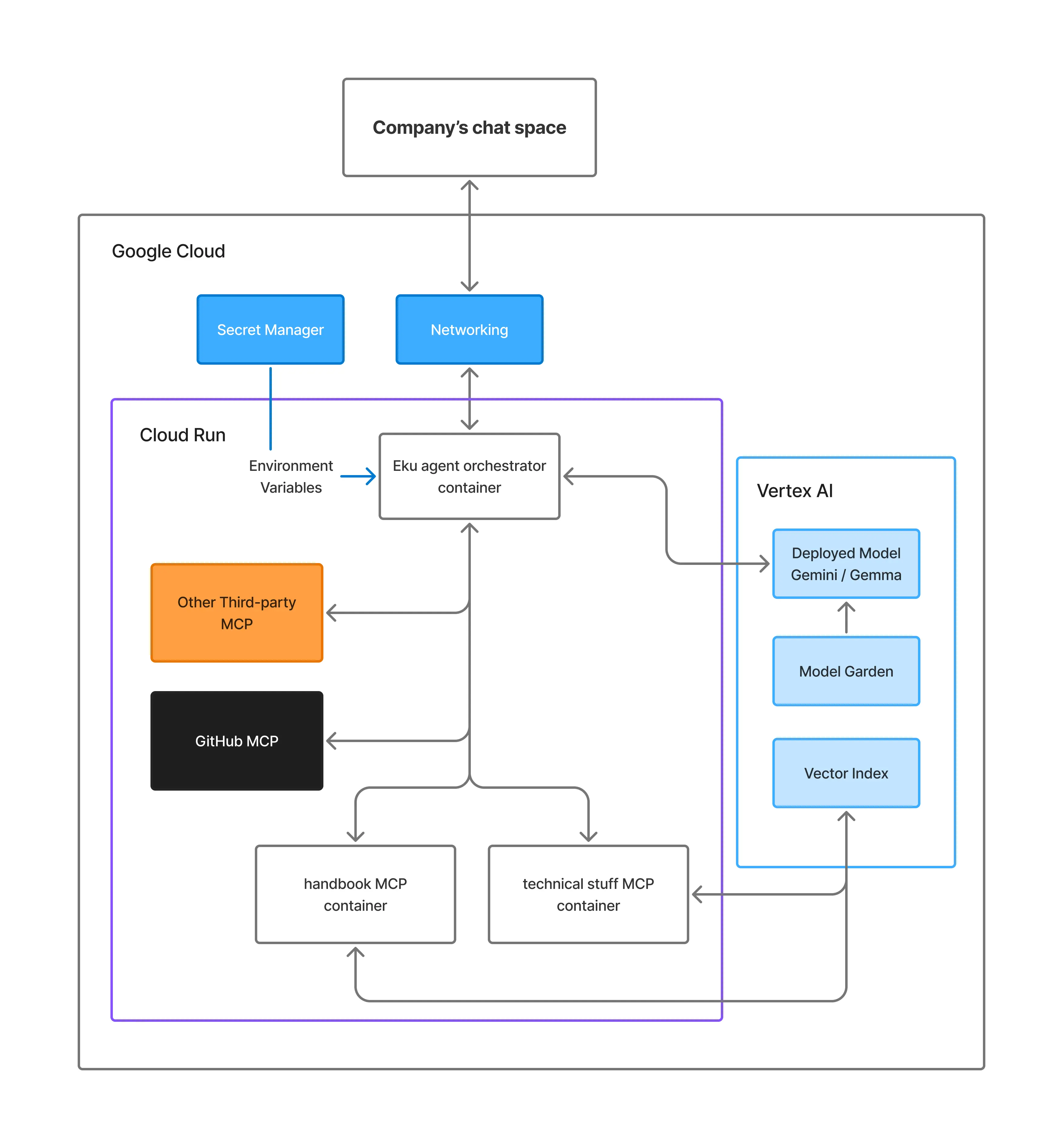
Eku Architecture

The Architecture of Mastery

To solve the “no one reads the docs” problem, we didn’t just build a better search engine. We built an agent that understands. Here’s how we’re pushing the boundaries of the Google Cloud ecosystem:

  • The Brain: Agent-Orchestrator Powered by Gemini: At the heart of EKU is an orchestrator service running on Cloud Run. It utilizes a Vertex-deployed Gemini model to parse user intent via Google Chat (so our data remains in our control). Instead of just matching keywords, the agent decides which tools it needs to consult to provide a factual, grounded answer that actually respects the nuances of the query.

  • Microservices on Cloud Run: We’ve moved past the monolith. By deploying the EKU orchestrator alongside dedicated MCP-server containers, we achieve total isolation. One container handles the Employee Handbook; another handles project-specific technical docs. Cloud Run allows us to scale to zero when the team is asleep and scale to infinity during peak hours—keeping costs razor-thin. (Such win!)

  • The Power of Open Standards (MCP): By keeping the knowledge sources as independent MCP servers, we’ve created a “Plug-and-Play” intelligence model. EKU can connect to:

    • Internal MCPs: Proprietary policies, payments, and handbooks.

    • Third-Party MCPs: Connecting to GitHub to reason about your repositories.

    • Expert Knowledge: Utilizing the Google Development Knowledge MCP to provide the team with instant, authoritative context on Google’s own development standards.

  • Vertex AI & Semantic Precision: To ensure EKU doesn’t just “guess”, we integrate Vertex AI. This provides the semantic depth needed to understand that when a developer asks about “onboarding”, they might need the engineering setup guide, not just the HR welcome deck.

  • Standardized Deployment with Terraform: We solve the “it takes too long to deploy” problem through Infrastructure as Code (IaC). Our architecture isn’t a one-off experiment; it’s a modular blueprint.

Technical Pro-Tip: Because our MCP servers are widely available and standardized, they aren’t locked into EKU. You can use these same knowledge sources across the Gemini CLI, Gemini for Workspace, or any other agentic interface.

The Vertex AI Advantage: Why This Architecture Wins

While EKU shows the “what”, Vertex AI is the “how” that makes it enterprise-ready. We leverage the Vertex AI platform to bring industrial-grade reasoning to every agent we build.

  • Kickstarting with Velocity (PoCs): Vertex AI allows us to “ignite” an agent almost instantly. Using pre-built reasoning engines and Gemini’s native capabilities, we can move from concept to a functional PoC in record time, proving value before deep-diving into infrastructure.

  • Independent Optimization & Vector Indexing: We don’t just search text; we optimize context. By utilizing Vertex AI Search and Conversation, we implement high-performance Vector Indexing for each MCP server. This ensures that whether the data is in a repo or a handbook, the retrieval is semantically perfect and lightning-fast.

  • Multimodal Reasoning: Documentation isn’t just text. With Vertex AI, our agents can interpret architectural diagrams, schematics, and UI screenshots, providing a depth of understanding that traditional RAG simply cannot match.

  • Groundedness & Governance: Using Vertex AI’s evaluation tools, we measure the groundedness of every response. This ensures the “AI buddy” stays strictly within the bounds of your proprietary data, eliminating hallucinations and ensuring technical accuracy.

Beyond the Chatbox: Engineering Your Evolution

EKU is a testament to what happens when you combine robotics-grade precision with cloud-native flexibility. We don’t just “install a bot”; we build the capability for an organization to interact with its own intelligence.

This architecture is a foundation that can be adapted for any complex domain:

  • HR & Operations: Instant, accurate answers on benefits and internal policies.

  • Engineering Onboarding: Navigating complex repositories and internal frameworks via GitHub and Google Dev Knowledge integrations.

  • Legal & Compliance: Parsing dense legal structures with 100% auditability.

Meet Us at Google Cloud Next!

We’re heading to the West Coast to talk about the future of agentic workflows and GCP — and if you’re tired of disconnected knowledge and want to see how a standardized, scalable AI architecture can actually transform your team’s velocity, this is your moment.

Fabricio Baglivo, our Business Director supporting Google partnerships, and Juanes Camacho, Engineering Manager, will both be at the event. Find them, grab a coffee, and have the conversation you’ve been putting off.

And if you can’t make it (or just want to get ahead of it) reach out at contact@ekumenlabs.com. We’re happy to talk through what this looks like for your team before, during, or after the event.